IP、移动互联网及云计算技术的发展,重构了演播室采编、制作▽△、播出等技术方案。采集与播出渠道单一★▷◁、搭建与运营成本高、缺少现场与用户互动、系统及内容封闭的传统演播室已无法适应移动互联网时代的全媒体内容制作与传播需求。在这样的背景下,趣看融媒体演播室解决方案应运而生。
趣看凭借十余年在音视频编解码、流媒体传输、视频图像处理…▲、计算机图形学、计算机视觉与人工智能、移动互联网与云计算等领域的技术积累推出的融媒体演播室方案,打破传统演播室单一的采、编、播系统架构和业务运行模式◇☆,适应视频节目制作的未来发展趋势,引入“制作一体化-、传输IP化、连线移动化、包装虚拟化、互动云媒化、播出跨屏化★◆”的设计理念,满足新媒体高效、互动、全媒化的节目制播需求☆,为新媒体和转型中的传统媒体节目内容和形式的提升提供专业的技术支撑。


趣看融媒体演播室制播系统由采集系统◁•▷、远程连线系统▪、导播制作系统、实时包装系统、大屏助演系统○◁、制播管理系统(可选)等组成☆…。

制播管理系统负责制播任务的管理及资源的调配。在节目策划阶段,制播管理系统起到选题、任务、资源等管理调度的作用。采集系统负责节目素材的采集,并将采集的素材通过IP或SDI输入制作系统。大屏助演系统内的大屏通常置于演播室内主持人身侧★=●,播放与节目相关的图文视频○■▽、用户评论、网络数据等内容,以达到丰富演播室空间内视觉效果的目的,大屏助演系统被演播室摄像机采集最终汇入制作系统。导播制作系统对全部输入的信号进行编解码、切换、混音、延时…、监看回流、输出等处理,同时导播制作系统内的导播人员还需要对拍摄人员•=■、主持人及其他工作人员进行语音或文字的工作调度。远程连线系统实现演播室和远程嘉宾或记者移动化的音视频连线,并将连线的音视频信号通过IP送到导播制作系统。实时包装系统为制作系统内的信号添加虚拟字幕▷▪、动画、用户互动评论、实时网络数据等节目包装内容,实现更丰富的节目效果•○▪。导播制作系统将包装处理后的信号统一输出,输出方式包括本地录制用于后期剪辑传播,推流至云端,亦可将信号输出至电视矩阵用于电视播出■●=。最终,推流至云端的节目内容▷★◆,由制播管理系统进行任务推进,可直接在新媒体平台上分发▷=-、云上再编辑或汇入媒资管理系统。
采集系统采集的信号源由演播室现场信号▲▪、网络流信号、本地音视频信号等组成。

大屏系统由内容背景大屏和大屏控制主机组成□。大屏置于演播区主持人身侧=,作为演播室的内容背景大屏…。通过大屏控制主机实时播出提前准备好的图文、视频内容。可播出内容包括用户互动评论、网络数据、栏目主题相关的包装内容等■•,丰富演播室空间内的视觉效果。

远程连线系统实现演播室主持人和远程记者▷-▽、嘉宾的音视频连线=,并将连线的音视频信号输出至制作系统,用于节目制作。远程连线系统由远程连线PC终端或移动终端•▽、演播室连线主机(装有程序“趣看截屏助手”软件)和大屏及摄像头组成。


导播制作系统是融媒体演播室系统的核心,由导播切换系统、视频巡检系统▽□○、Tally及通话系统和调音台系统等组成。导播切换系统汇聚采集系统采集的音视频信号和调音台输入的音频信号,进行切换和混音处理☆●▷。视频巡检系统接收来自导播切换系统的PGM◁•、PVW和通道的视频信号以及来自云平台的回流音视频信号用于监看巡检▲;Tally及通话系统用于实现导播对现场摄像师和主持人的工作调度;调音台系统接收演播室话筒音频信号△•★,并将音频分别输出到Tally及通话系统和导播切换系统。
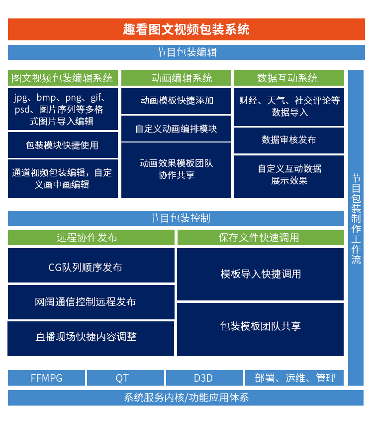
设计师提前根据节目制作需要,制作节目包装,或载入趣看提供的包装模板△•…。在节目制作过程中,包装系统实时控制包装内容在导播切换系统内的发布与取消。
实时包装系统制作的节目包装主要包括视频图文动画包装、用户评论互动包装和网络数据实时包装-。用户评论数据和网络数据均存储于云端,设计师可根据节目需要提前配置数据包装的展现形式,并在节目制作过程中▼•,实时获取数据、审核数据并展现数据内容。
在节目制作过程中▽…☆,实时包装系统和导播切换系统通过局域网络建立远程连接,包装人员即可根据节目节奏和流程,实时控制包装内容及动画的发布。如在节目制作过程中遇到突发情况需对包装内容进行修改,也可直接在包装系统内对内容进行实时调整•-,实时发布。

基于趣看媒体云的制播管理系统在制播节目制作流程的前后期都发挥重要作用□○。在制播节目制作前期…,制播管理系统实现节目选题的策划、申报◆…、审核、落地▷,实现拍摄任务的管理、调度▼▼,是制播节目业务流程的起点□▽◆。在制播节目制作后期,导播制作系统推流至云端的内容•●=,也由制播管理系统实现资源的管理调配。汇入趣看媒体云后,可以直接在趣看媒体云上分发▷,也可以运用多平台分发技术转发内容至不限数量的其他新媒体平台,实现内容的多渠道播出。除此以外,节目内容也可送到云编辑系统进行内容的二次编辑或汇入云上的媒资管理系统。
实景演播室内为全实景拍摄△◁,在节目制作时,机位为两固定机位•▽★、一摇臂机位。拍摄的画面一般为演播室全景、主持人及嘉宾的中景和近景△。
实景演播室导播切换系统的核心设备是采编录播一体机,远程流媒体信号,演播室现场实景信号均输出到采编录播一体机,进行混合处理后输出◁。
虚拟演播室内的地面与墙体一般会设计为蓝色背景。在机位安排上,通常以3个固定机位为拍摄主持人及嘉宾的中景及近景。虚拟演播室融入了虚拟技术■★,使节目制作时可根据节目主题快速更换演播室的虚拟布景=,而演播室现场拍摄的主持人及嘉宾的视频信号▼◁☆,经抠像处理后融入虚拟布景中,更便捷的满足节目主题的需要。
虚拟演播室的核心设备是三维虚拟演播室系统◁◇◇。三维虚拟演播室系统输出画面的主体是三维虚拟场景。远程流媒体信号,演播室现场蓝箱拍摄信号■▪•,均呈现为虚拟场景三维空间内的元素,最终和三维场景渲染合成后输出△•○。

虚实一体演播室兼具虚拟演播室和实景演播室的特点-,其演播室空间由实景区域和虚拟区域共同组成•▼。实景区域实景装修,区域内包含一套大屏系统,布置两个固定摄像机位和一个摇臂机位。虚拟区域的墙体和地面为蓝色背景▽=,包含一个固定机位。在节目制作过程中◇,可实现实景画面和虚拟场景的相互切换●。演播室空间布置如下图所示:

在实际应用场景中,主持人可在实景区和虚拟区之间移动,以实现实景和虚拟场景的转换▲…▪。同时实景区和虚拟区也可以各安排一名主持人,实现虚拟场景和实景的隔空对话。虚实一体演播室具备更高的灵活性▼☆,可根据节目需要灵活调整节目制播策略。
融媒体演播室制播系统方案同时可以与直播车结合…,通过较低的成本搭建移动融媒体演播室。移动直播车首要需要考虑的是如何将现场音视频信号传输到移动直播车体,相较于传统直播车采用的调频、微波、卫星等数据传输方式▷,移动融媒体演播室方案创造性的采用基于趣看自主研发协议NVI局域网数据传输协议进行现场音视频信号的传输•,具有传输成本低,部署快,传输效率高,可操作性强,直播过程中可以与台内总控室互动交流的双向传输等特点●。

在移动融媒体演播室方案中,直播车上装有企业级wifi发射器▽▪,发射覆盖200m以上范围的无线局域网信号○,现场摄像机、手机、运动相机等设备采集的视频信号通过局域网络传输至直播车•。同时直播车上装有趣看采编录播一体机和实时图文视频包装系统,现场采集信号直接在直播车上完成导切播,实时图文动画包装等处理,处理后的数据无需再回传至台内进行二次加工即可通过公网将内容推流至云端进行分发。节目制作流程更加简单,内容生产更加高效▷,符合当下新媒体音视频节目制作快节奏◁▪◆、高效率、灵活性强的特点。


融媒体演播室节目制播大体区分为三个阶段■★:节目策划筹备阶段、节目现场制作阶段和节目播出管理阶段。

利用趣看融媒体演播室领先的技术方案、创新的内容制作理念○▷、强大的内容分发服务能力,媒体可充分发挥原有内容和渠道优势,创新节目形式,提升节目品质,增强节目互动,扩大内容传播范围,利用新技术生产符合移动互联网时代用户需求的节目内容。
同时…,基于融媒体演播室灵活性强、发展潜力大的特点□★,除在新闻音视频节目内容生产领域的应用外◇,本方案还可应用于政务▪□◁、教育○、娱乐、会议、活动庆典等更广泛的内容生产分发领域,为客户提供更多的选择空间,为内容生产创造更多价值点。